Instance Verification Kit (IVK)
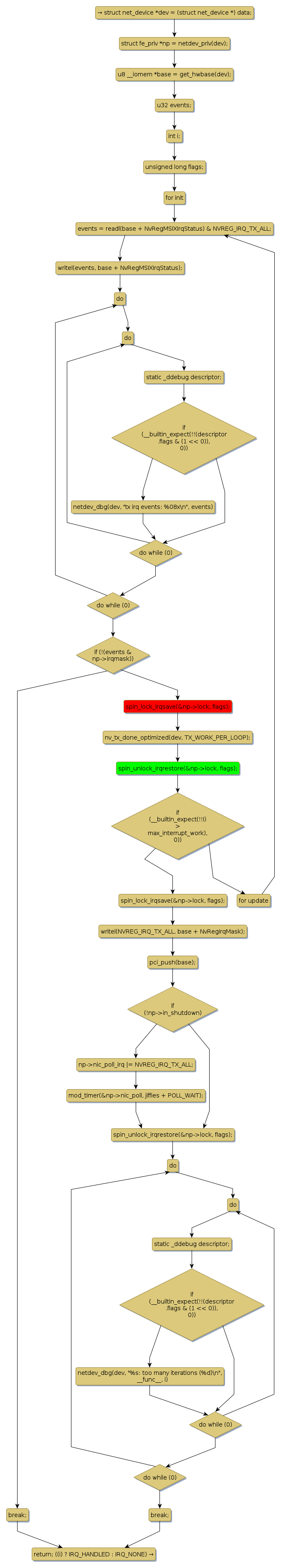
spin lock @ [108360+36+/linux-3.19-rc1/drivers/net/ethernet/nvidia/forcedeth.c]
Instance Signature: lock
|
The Matching Pair Graph:
|
|
Function Name
|
Control Flow Graph (CFG)
|
Events Flow Graph (EFG)
|
Source Correspondence
|
|
nv_nic_irq_tx
|
|
|
[107922+13+/linux-3.19-rc1/drivers/net/ethernet/nvidia/forcedeth.c]
|